Gene set analysis

Single Cell RNA-Seq Analysis

Jennifer Fransson

02-Apr-2025

What is gene set analysis?

Gene-level data -> Gene set data

We focus on transcriptomics and DGE, but in principle applies to any genome-wide data

Why gene set analysis?




Predict the functional changes of cells based on differential gene expression analysis

  • Make sense of a long list of DEGs
    • What is the function of those genes?
    • What is the biological consequence of over/under expression of genes?
  • Connect your DEGs and thereby your experiment to pathway activity
  • Small differences in many genes may have a bigger impact than large differences in one genes
  • Less sensitive to false positive DEGs

Requirements




DE results

+

Gene set(s) (list(s) of genes)

+

Statistical test

Where to get gene sets?

  • Databases
    • Gene Ontology
    • KEGG
    • Reactome
    • MSigDB
  • Previous studies
    • Markers of a population of interest
    • Targets of a transcription factor of interest
    • DE genes from another analysis

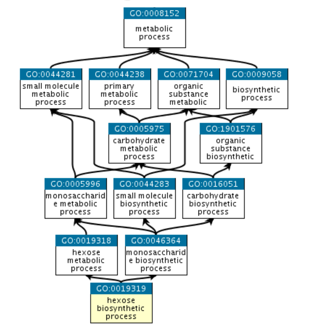
Gene ontology

  • Network graph, loosely hierarchical
  • Three ontologies
    • Biological process (e.g. Neutrophil Chemotaxis, Cell proliferation)
    • Molecular Function (e.g. Histone acetylation, Phosphorylation)
    • Cellular compartment (e.g. Nucleus, Cytoplasm, Plasma membrane)
  • Genes can belong to multiple terms

Kegg

  • Fewer and smaller ontology
  • Highly curated

Pathview

Overrepresentation analysis (ORA)

  • Hypergeometric test (Fisher’s exact test)

Overrepresentation analysis (ORA)

  • Background can be all genes or all genes expressed in your cell population
  • Requires arbitrary cut-off
  • Omits actual gene-level statistics
  • Computationally fast
  • Generally works for few genes with strong effects

Gene set enrichment analysis (GSEA)

Subramanian et al. (2005)

Gene set enrichment analysis (GSEA)

  • Enrichment score (ES)
  • Normalized enrichment score (NES)
  • No need for cut-offs
  • Takes gene-level stats into account
  • More sensitive to subtle changes

GSEA User Guide

Tools

Online

Code

Considerations

  • Bias in curation - highly researched topics will be over-represented
  • Gene set names can be misleading
  • Specific vs general gene sets
  • Multifunctional genes
  • Translation of gene ids
  • Databases change
  • Curation is organism-specific
  • Critical evaluation is required

References

Subramanian, A., Tamayo, P., Mootha, V. K., Mukherjee, S., Ebert, B. L., Gillette, M. A., Paulovich, A., Pomeroy, S. L., Golub, T. R., Lander, E. S., et al. (2005). Gene set enrichment analysis: A knowledge-based approach for interpreting genome-wide expression profiles. Proceedings of the National Academy of Sciences, 102(43), 15545–15550. https://www.pnas.org/doi/abs/10.1073/pnas.0506580102

Acknowledgements

Adapted from previous presentations by Leif Wigge, Paulo Czarnewski and Roy Francis.